
Problems
Solution
Improve conversion rate by improving registration and subscription flow for both existing and non-existing users.
Improve retention by improving the usability of the website.
Design process
Discover
Cognative Walkthrough
Cognitive Walkthrough is a usability evaluation method where UX designer goes through a series of task and ask questions from a user perspective.
User Testing




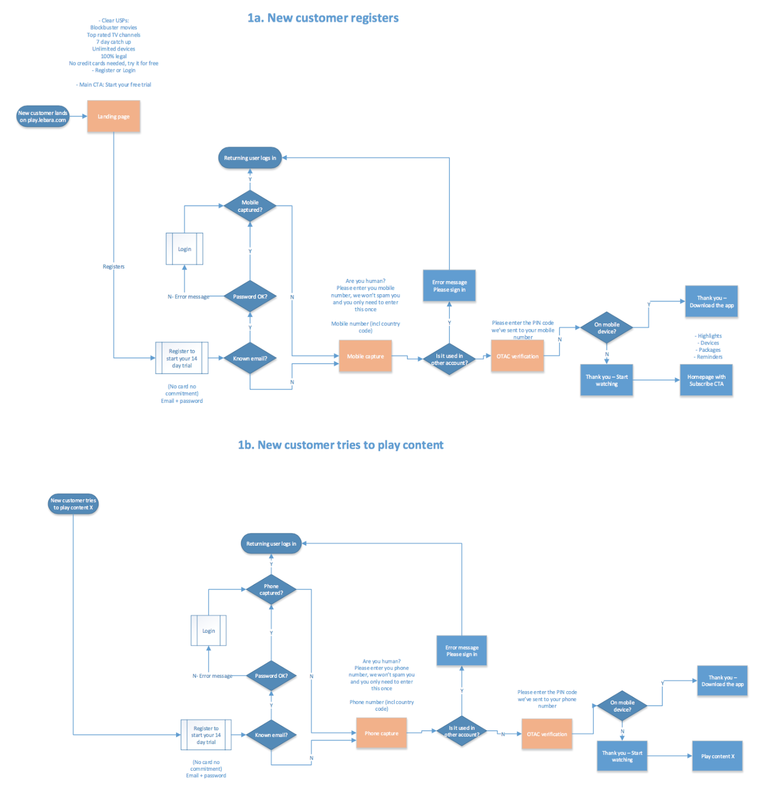
User Journey
User Journey for OTACing users
Design Recommendations (Paper-pencil sketches)
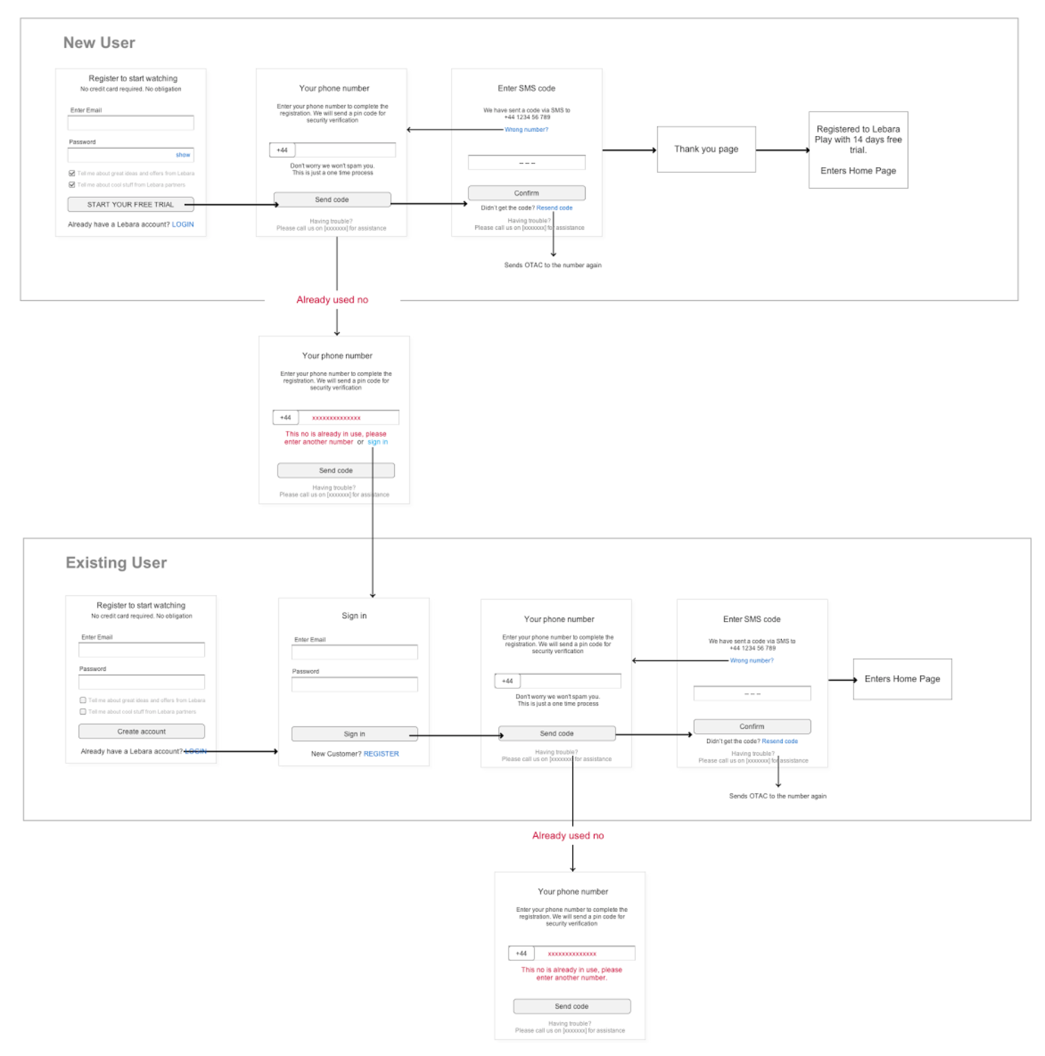
Digital Wireframes
Wireframe with deatil annotation.

Our website is set to allow the use of cookies. You can change your cookie settings at any time, for more information click here to view our Privacy Policy or here to view our Terms & Conditions. For more information about the cookies we use, please Click here If you are happy with cookies please click Continue or simply continue browsing.
Cookie Overview
Using the tabs to the left you are capable of reviewing what cookies are used, and by what services.
All cookies that are related to 3rd Party services can be disabled using this form.
By default of course, we have assumed that you want the best experience possible, and have enabled what we can.
DMS
This site was constructed using our home-baked Content Management System, in order for proper performance we utilise cookies, these cookies are deemed strictly necissary and can not be disabled without impacting the functionality and performance of the website.
Google Analytics
This site makes use of Google Analytics, this allows us to use a 3rd Party,
industry standard analytics tools which ensures that your data is made un-indentifyable,
but allows us to find out the usage patterns on our site(s).
If you so choose, you may opt-out of this tracking below.
HotJar Analytics
This site makes use of HotJar Analytics and Heatmaps, this allows us to use a 3rd Party,
industry standard analytics tools which ensures that your data is made un-indentifyable,
but allows us to find out the usage patterns on our site(s).
If you so choose, you may opt-out of this tracking below.